-
Product No.: GLD-FX001
Supplier: Shenzhen crown Tatsu electronic limited company
Click: 157
Address: Shenzhen, Baoan District Xixiang Street District 62 industrial city 4 buildings on St.
Unified national service hotline: 400-612-7088
5V square aluminum shell batteries 523450 1000mAh
1、Basic parameters are as follows:
电池组型号
GLD-5V-1000MAH
单体电池型号
比克锂离子523450电芯
电池组合方式
1串
单体电池电压
3.7V
电池组组合后电压
5V
组合后电池充放电电压范围
4.9V-5.5V
单体电池容量
1000mAh
组合后电池容量
1000mAh/节*1节
电池组尺寸
10*35*52mm
最大放电电流
>1A
瞬间放电电流
>2A
最大充电电流
>0.2-0.5C
充放电次数
>300次
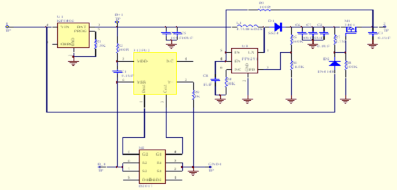
2、5V boost protection parameters are as follows:(1)原理图:

(2)、PCB板元件位置及尺寸图(外形尺寸公差:±0.15)

3、BOM:
4、Electrical parameters
名 称
最小值
典型值
最大值
单位
备 注
过充保护电压
4.3
4.325
4.35
V
过放保护电压
2.45
2.5
2.55
V
短路保护电流
2.5
3
3.5
A
充电输入电压
4.5
5
6
V
充电输入电流
120
150
170
mA
升压输出电压
4.9
5
5.3
V
升压输出电流
700
1000
1100
mA
自耗电流
0.35
0.5
0.8
mA
自动切换
当输入端有4.5V-5V电压时输出端不输出,输入端失去电压输出自动启动








