Fingerprint attendance machine lithium battery applications
- From: www.glida.cn Add time: 2013-01-03 20:52:59 Click: 5
Lithium battery - fingerprint attendance machine lithium battery applications
一,fingerprint attendance machine
People, places, and when the three-in-one, remove attendance false fingerprint attendance machine, eliminating the need for unnecessary overtime costs to pay for the company. A fair, reasonable and effective corporate staff personnel attendance, scientific management has become a practical issue faced by all units.
二, fingerprint attendance machine lithium battery requirements
Fingerprint Attendance Machine lithium batteries require external power outage can continue to work four hours, and fingerprint attendance machine below 4.5V not not work, the standby current is 180MA design tailored for customers I Division the 5V boost protection board, withdomestic first-line BAK batteries to achieve customer requirements, the programs are as follows:
Battery pack Model
GLD-5V-1000MAH
Single battery Model
523,450 the BAK lithium ion batteries
Battery combinations
1string
Cell voltage
3.7V
After the voltage of the battery pack combination
5V
Combination of battery charge and discharge voltage range
4.9V-5.5V
Single battery capacity
1000mAh
Battery capacity in combination
1000mAh / section * 1
The size of the battery pack
10*35*52mm
Maximum discharge current
>1A
Instantaneous discharge current
>2A
The maximum charging current
>0.2-0.5C
Charge and discharge times
>300次
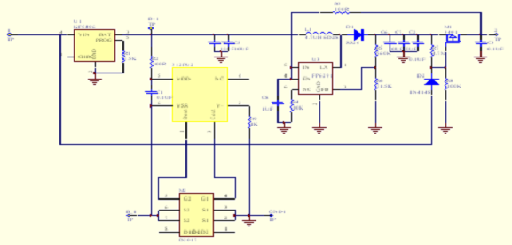
5V boost protection parameters are as follows:1、Schematic:

2、PCB Board component location and size (Dimension Tolerance: ± 0.15)
3、BOM
4、Electrical main parametersName
The minimum
Typical values
Maximum
Unit
Remark
Overcharge protection voltage
4.3
4.325
4.35
V
Over-discharge protection voltage
2.45
2.5
2.55
V
Short circuit protection current
2.5
3
3.5
A
Charging input voltage
4.5
5
6
V
Charging input current
120
150
170
mA
Boost the output voltage
4.9
5
5.3
V
Boost output current
700
1000
1100
mA
Since the current consumption
0.35
0.5
0.8
mA
Automatically switch
The output when the input terminal voltage of 4.5V-5V output, the input of the loss of voltage output automatically start







